咨询与投诉电话:
0991-4515538
网站首页
关于我们
企业简介
组织架构
技术团队
设备器材
投诉监督
服务项目
安全评价
安全培训
安全咨询
企业资质
报告公示
新闻资讯
企业文化
联系我们
您的位置:
首页
报告公示
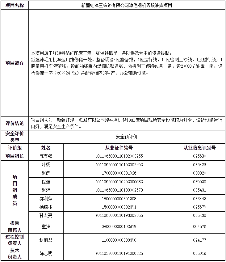
新疆红淖三铁路有限公司淖毛湖机务段油库项目
新疆红淖三铁路有限公司淖毛湖机务段油库项目
2022-12-14 17:03:24
新疆和润化工科技有限公司3X30万吨煤焦油深加工项目配套天然气管线项目
新疆闽新钢铁(集团)闽航特钢有限责任公司产能置换建设项目
返回顶部