咨询与投诉电话:
0991-4515538
网站首页
关于我们
企业简介
组织架构
技术团队
设备器材
投诉监督
服务项目
安全评价
安全培训
安全咨询
企业资质
报告公示
新闻资讯
企业文化
联系我们
您的位置:
首页
报告公示
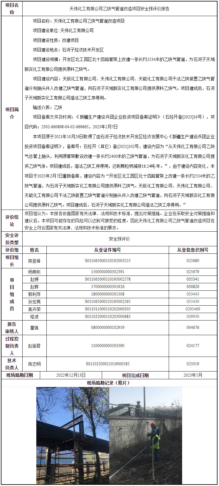
天伟化工有限公司乙炔气管道改造项目安全预评价报告
天伟化工有限公司乙炔气管道改造项目安全预评价报告
2023-05-17 15:42:04
宝钢集团新疆八一钢铁股份有限公司八钢炼铁厂原料分厂烧结料场(混匀区域)封闭项目安全预评价报告
阿克陶县桂新矿业开发有限责任公司新疆阿尔巴列克铜矿地下采矿技改工程安全预评价报告
返回顶部